目录
• 一、简述敬拜赞美的含义……………………………3
1. 敬拜 ………………………………………………………………3
2. 赞美与敬拜的比较 ………………………………………………4
3. 圣乐的定义与功能 ………………………………………………5
4. 圣经中的圣乐事工(一) ………………………………………6
5. 圣经中的圣乐事工(二) ………………………………………7
6. 敬拜与圣乐 ………………………………………………………8
• 二、简述侍奉的意义……………………………………9
1. 圣乐事奉人员的装备 ……………………………………………9
2. 诗班指导与诗班员 ………………………………………………10
3. 教会节期与圣乐(一)………………………………………… 11
4. 教会节期与圣乐(二)………………………………………… 13
• 三、同工团队……………………………………………14
• 四、诗班成员需知………………………………………15
1. 守望教会诗班纪律 ………………………………………………15
2. 守望教会主日崇拜程序 …………………………………………16
• 五、附录…………………………………………………17
1. 关于守望教会敬拜主领人 ………………………………………17
2. 基督教北京守望教会唱诗班申请表………………………………18
3. 基督教北京守望教会唱诗班请假说明……………………………19
4. 基督教北京守望教会退出唱诗班说明……………………………20
5. 守望教会圣乐部同工通讯录………………………………………21
敬 拜
一.引言
谈圣乐事工,必须明白敬拜的意义。事实上,人的被造和生存,就是为了敬拜创造主。所有的信徒都应该学习敬拜,因我们不只今生敬拜,更在永恒中敬拜神。
二.“敬拜”的定义
1.字面的解释
A.与“价值”同字根,将神当得的、配得的(荣耀)归给神。
B.信徒对神的感恩、赞美、传扬、推崇、敬爱等感情的表达。
C.与“事奉”同义,指古代奴隶的工作,只求取悦于主人;故信徒的敬拜,应以讨神喜悦为目的,让神得满足,并非求自己的收获。
2.涵盖的意义
A.受造者向创造主的事奉:人是神所有创造中的杰作,是按神的形象而造,为要彰显神的荣美;人理当敬拜事奉神,他是我们唯一敬拜的对象。
B.蒙恩者向施恩主的感恩:耶稣降世拯救罪人脱离死亡,得救者应该庆贺,更当感恩:旧约时代,人靠不断的献祭才能敬拜,主耶稣是完全的祭,一次献上永远有效;敬拜者应为救恩、为神的保守和供应,不停地感恩。
C.神与人关系的建立和交流:“敬拜”是神与人相遇时所发生的事:神不断向人启示他自己,人亦做出回应,在交流中,关系越深越密切。
D.是永不止息的行动:从人的被造开始直到永恒,都要敬拜;因此,敬拜是行动,具有生命活力。
E.群体的敬拜:旧约时代,以色列民为敬拜的群体;新约时代,教会是敬拜的群体。蒙恩得救的人,是神借着基督的救恩,新造的群体,来彰显他的荣耀,宣扬他的美德。
赞美与敬拜的比较
赞美和敬拜之间有很密切的关系,但在本质上却截然不同。但愿这个对照表能够帮助大家更准确地去把握不同场合的需要。
敬拜与赞美是以神为中心(自发性、献祭性),敬拜是自由的,释放的,但不是情绪的或外面的;敬拜的根基在于对神的认识、与神的关系、圣洁的生活、敬拜是一种生活!但愿神的百姓借着赞美真能超越一切环境的搅扰,在心灵裡触摸到神;也能进一步借着敬拜得見神的荣耀,因而甘心献上自己。赞美敬拜的品质不在別的,乃在于此。
|
圣乐的定义与功能
一.圣乐的定义
“ 圣乐”又称“教会音乐”(Church Music) ,音乐原无圣俗之分,应视其用途、使用者、使用场合和使用目的而定;按照圣经的原则,凡归耶和华神的,都是圣洁的。因此,一首歌颂神,或教导神话语、见证神恩典的诗歌,由一位诚心赞美神、敬拜神的基督徒唱出,用在教会里,则可视为“圣乐” 。圣乐离不了崇拜,也离不了“荣耀神”,这是圣乐的目的。
1.圣乐必须具备优良的品质,不一定是艰深的,也许是浅易,如果要使用翻译的圣乐作品,则必须尽本身能力以求做到信、达、雅的地步,把最好的献给神。
2.只为用在教会,而无其它用途或任何副作用的诗歌。
二.圣乐的功能
1.传讯:人与神的沟通常透过读经、祷告,然而某些心意的表达,是语言文字有所局限的,音乐则可充分填补其不足之处。当神对人有所启示、教导、训诫、安慰、鼓励,当他向人表达他的爱时,也常借用音乐和诗歌。
2.见证:圣乐见证神的福音、见证神的荣美圣洁,见证信徒、教会的合一。
3.祭品:旧约有燔祭、平安祭、素祭,让敬拜神的以色列人可以赎罪、感恩;新约则有基督代赎最完美的祭,信徒将自己身体献上的活祭(罗十二1),以及嘴唇颂赞感恩的祭(来十三15),当信徒以音乐来表达时,就成为美善的祭品。因为圣乐本是神的恩赐:圣乐并非物质;圣乐更是神所喜悦的,所以圣乐能成为合神心意的祭。
三. 圣乐在教会的具体效用
1.帮助教会进行崇拜:圣乐使敬拜者集中思想,表达内心的尊崇。
2.帮助信徒契合相通:信徒一同唱诗,一同赞美,以诗歌彼此安慰,互相勉励。
3.帮助教会传扬福音:福音诗歌把真理和救恩介绍给未认识真理的人,借音乐特有的感染力,将福音深印人心。
4.帮助信徒灵命增长:借诗歌歌词的鼓励和教导,喂养信徒灵命,以至于信心、爱心、事奉的心志等,都得以增长。
5.帮助教会教育工作:诗歌能潜移默化、能帮助记忆、形成观念、调整情绪、促成合一,都是教育工作有效的助力。
圣经中的圣乐事工(一)
一. 为何从圣经看圣乐事工?
“音乐”是人向神表达心意最美好的媒介,更是神所创造,赐给人的珍贵礼物;因此从圣经中,必能明白神心目中理想的圣乐事工,也是我们学习的最佳典范。
二.从圣经中看唱诗的目的
代上十六4:“大卫派几个利未人在耶和华的约柜前事奉,『颂扬』、『 称谢』、『赞美』耶和华以色列的神。”
1.“ 颂扬”:原文包括“纪念”、“ 激发”及“哀叹”等意义。这类诗歌具历史意义,唱诗可重温神奇妙的作为,而产生感恩和赞美的回应;激发向神的崇敬:亦让身处困境者,向神呼求。
2.“ 称谢”:获得神恩典,活在神的美善和信实的应许中,感恩的诗歌自然涌出,诗篇十八篇就是实例。
3.“赞美”:神本身的伟大和荣美,促使人歌唱赞美。诗篇中的赞美诗,多过感恩诗。
三. 圣经中唱诗的范例
1.摩西五经:以色列民平安渡过红海之后,摩西和米利暗带领百姓唱“摩西之歌” 颂赞神。(出十五1-21)摩西临终前,写歌教导以色列人(申卅一22)。
2.历史书:女士师底波拉打胜仗后作凯歌(士五),大卫王是圣经中著名的音乐家和诗人,十分重视敬拜中的音乐,建立圣乐事奉人员的编制。(代上十五、十六、廿五)所罗门王建成圣殿时,诗班和乐队的颂赞,是献殿典礼中极重要的项目(代下五 11-14)。约沙法王时,强敌来侵,犹大百姓求告神,结果他们以唱诗班走在军队前歌唱,竟不战而胜(代下廿)。
3.诗歌书:“诗篇”就是犹太人敬拜所用的诗歌本;“ 雅歌”以良人、佳偶对唱的情歌,表现神与信徒之间的深情大爱。
4.先知书:以赛亚书中有“ 葡萄园之歌”(赛五),哈巴谷写祷告歌(哈三)。
5.福音书:主耶稣最后晚餐之后,唱了诗就去客西马尼园祷告(太廿六30)。
6.使徒行传:保罗西拉在腓立比监狱里唱诗,地大震动(徒十六)。
7.保罗书信:保罗重视圣乐事工,因此有所教导(西三16)。
8.普通书信:彼得教导信徒要作神百般恩赐的好管家,其中也应包括音乐的恩赐(彼前四10)。
9.启示录:使徒约翰预言将来天上的敬拜是充满音乐和诗歌的。
圣经中的圣乐事工(二)
一.从两段经文学习圣经对圣乐事工的教导
弗五19:“当以诗章、颂词、灵歌,彼此对说,口唱心和的赞美主。”
西三16:“当用各样的智慧,把基督的道理,丰丰富富的存在心里,用诗章、颂词、灵歌,彼此教导,互助劝诫,用诗章、颂词、灵歌,彼此教导,互相劝诫,心被恩感,歌颂神。”
A.弗五19:“当用诗章、颂词、灵歌、彼此对说,口唱心和的赞美主。”
1、三种诗歌的名称
诗章:即旧约的诗篇,初代教会的信徒常在敬拜时唱旧约的诗篇,依照当时的习惯,诗篇是有乐器伴奏的。
颂词:指对神或基督的赞美诗;不一定需要伴奏。
灵歌:不拘性质或题材的歌,但保罗强调是属灵的歌,也就是与信仰有关的;如现代的福音诗歌即属此类。
保罗相信应灵活使用各种方式,各类诗歌,有效的传福音,并使崇拜有活力,多姿彩。
2、口唱心和
指有声的歌唱和内心的默想,强调心口合一;亦指集体敬拜的合唱,以及个人灵修的歌唱。
B.西三16:“当用各样智慧,把基督的道理,丰丰富富的存在心里,用诗章、颂词、灵歌、彼此教导,互相劝诫,心被恩感,歌颂神。”
弗五19着重“崇拜”,西三16强调“彼此教导”和互相劝戒。保罗在此指出诗歌另一方面的功能:教导。基督徒有两本宝书:圣经和诗歌本。基督徒可以圣诗中撷取历代圣徒信仰的体验,成为自己成长的教材。
二.圣经中的圣乐事奉人员
根据历代的记载,看大卫王设立的圣乐事奉人员的特点:
A.他们是利未人
按照西乃山所颂布的诫命,犹太人中只有利未族的人,可以担任会幕或圣殿里的事奉职责,圣乐事工亦在其内。代上十五22、十六4-5,都指出当时的圣乐事奉人员,全是利未人。
B.他们是被选的
只有具备适当的资格的,才能被选;是根据音乐的才干决定的。
C.他们是分别为圣的
民数记中记述利未人被分别、被洁净的仪式,是神亲自吩咐的;大卫、所罗门和希西家王,都强调利未人必须自洁,因他们是归耶和华为圣的。
D.他们是专职人员
代上九33说明圣乐事奉人员专一以圣乐服事奉神,不做其他工作。
E.他们是接受酬劳的
民十八21指出利未人因担任会幕中的工作,理当接受酬劳,由其他族人供养。
敬拜与圣乐
一.引言
神喜悦人在敬拜中回应他,他也乐意启示自己。“音乐”就是这种双向交流最好的媒介。因为神是灵,超越理性和层次,人的感官和理智不易体察神的奥秘,唯靠圣灵引导;“圣乐”就是神藉圣灵赐予人的工具,让我们与他相通 ,“圣乐”之所以在敬拜中如此重要就在于此。人要与神建立生命的关系,必须透过敬拜;包括个人的敬拜和集体的敬拜。唱歌赞美神,就是我们的敬拜。
二.旧约圣经中的实例
代下五11-14记载所罗门王建成圣殿时,圣乐事工在献殿的敬拜中,带来非凡的果效。当乐队与诗班同心颂赞时,圣经说:“耶和华的荣光充满了神的殿。” 证实了神的确是以信徒的赞美为他的宝座,为他的居所。(诗22:3 )
三.圣乐在敬拜时的作用
有人说:“圣乐是带动敬拜的轮子。”尤其是在神话语的职事和圣餐的职事中,音乐正如属天的语言,宣告神的话,是向神所献上的祭物。
1.圣乐见证神的超然和救恩的伟大将来在天上的敬拜,以音乐和唱诗为主,可见神认可音乐在敬拜中的地位,足以表达神的崇高。耶稣基督的救恩,确保我们可以在天上永远歌颂敬拜他。
2.圣乐引导人向神存正确的敬拜心态,音乐具有奇妙的感染力,优质音乐能激发人对神的敬畏,又能协助人表达言语难以表达的心意;这两种作用互为因果,不断循环。
3.敬拜乃是一种行动,并不是一种工具。一个司琴在弹前奏,这是一个敬拜的行动,而不是利用这些音乐来亲近神,更不是一种结果。我们亲近神,唯一能把我们带到神面前的是耶稣,因此敬拜里每一项都不是一种工具,而应该是一种行动。
4.圣乐确立教会合一的见证,会众唱诗、诗班合唱、乐队合奏等协调的合作,发出优美的声音,充分反映教会的合一,成为有效的见证。
四.敬拜的风格与圣乐的关系
敬拜的风格与文化有关,音乐显然属文化中的一部分;因此,不同风格的音乐,可营造不同的崇拜气氛,达到不同的效果,适合各类型文化背景的敬拜者。但须谨慎,音乐非终极目的,必须恰当地使用,不可本末倒置。圣乐事工的目的是荣神益人,但使用不当则会得罪神,败坏人。
圣乐事奉人员的装备
一.引言
每位信徒都当以圣乐事奉神,因人人都当敬拜神,不但今生敬拜,更要在永恒中敬拜。“会众唱诗”即全体敬拜的典型,但教会中仍需要专职圣乐事奉人员,担任某些职分,以推动圣乐事工,如唱诗班、司琴、指挥等,他们需要基本的装备。
二.三方面的装备
1.灵性的修养
A.具重生得救的经历和把握,以基督为生命之主,生活有美好见证。
B.健全的灵修生活,与神关系亲密。
C.正确成熟的事奉观:
●清楚神在圣乐服侍上的带领,以谦卑的仆人心态事奉。认识“教会”的定义与使命,及“圣乐事工”与教会其他事工的关系。
●认识“圣乐事工”的首要职责,不在推广音乐,而是以圣乐服事众信徒的属灵生命。
●谨慎辨认所使用的音乐,作神的好管家,谨防被撒但利用。
2.品格的修养
加五22-23列出圣灵九样果子,“仁爱、喜乐、和平、忍耐、恩慈、良善、信实、温柔、节制”,是我们在品格方面追求的目标。一个成熟的圣乐事奉者所表现的特徽,是真诚与谦卑;他待人友善、以接纳代替歧见、以鼓励代替责怪、以同情代替鄙视。
3.音乐技艺的修养
包括基本的知识与技巧,如乐理、视谱、发声法、领唱等,及音乐鉴赏力、创作力的提升。尽量争取和把握学习的机会,求进步,多充实自己。
三.结语
世上无完美的圣乐事奉人员,也并非所有条件均齐备才可参与事奉;神看心志多过才干,条件最优秀者,仍须圣灵的指引和帮助,若仅靠自己的热心和才华,不能有效的事奉;唯谦卑倚靠神、跟随神的事奉者,才能被神使用。
诗班指导与诗班员
一. 参与诗班事奉的动机
对于唱诗班在教会事工中的角色和目的,必须具有正确清晰的认知与认同。诗班的事奉,绝非表现自我,或为达到私己的目的;不纯正的动机,对教会、对自己都会造成损害,应十分谨慎。诗班员和所有圣乐事奉人员同样应在灵性、品格和音乐方面多求长进,以求具体有效的美好事奉,献给神。
二.“诗班指导”的职责
教会的“诗班指导”不同于一般合唱团的指挥,除了应具备基本的音乐知识和指挥合唱的技能之外,更重要的是合乎圣经指示的事奉原则。如旧约所述,祭司的资格;“诗班指导”不仅是音乐方面的领袖,亦是属灵的、事奉的导师。
1.策划:配合教会整体计划,订立诗班近期及长远的目标、编排全年的行事历、选定献诗曲目、备妥诗谱等。
2.组织:招募甄选诗班员、邀请司琴、组织诗班委员会、与教会牧长配搭事奉。
3.培训:练诗的安排和执行、基本音乐技能训练、“指导本身的进深学习和预备、与司琴配合预习。
4.领导献计:在崇拜时所有诗班负责献的诗,都由“诗班指导”带领:有时亦由诗班示范新诗,教导会众学习;除了注意音乐表现外,亦应注意整齐划一的团体行动。
5.培灵:鼓励诗班员养成灵修习惯、建立正确而成熟的事奉观、以祷告成为事奉动力,并彼此代祷。
6.鼓舞士气:维系促成团队精神,加强诗班员归属感、荣誉感,发挥同工合作、互相支持的团体力量。
三.“诗班员”事奉要点(参见诗班守则):
是“祭司”,亦是“先知”, 故要尊重此职分:同时又是“仆人”,故要存心谦卑;“荣誉感”与“谦卑心”需要适当的平衡。
1.练诗时:准时出席、认真专注、尊重指导、建设性提议、关怀班友、迁就合作。
2.崇拜时:举止端庄、虔诚敬拜、静听主道、热诚颂扬。
教会节期与圣乐(一)
一. 唱诗班在敬拜聚会以外的事工
唱诗班最重要的任务是协助敬拜;除此之外,诗班在其他事工上,亦能发挥显著的功效。如:其他聚会中的献诗(布道会、培灵会、婚礼、追思礼拜等)、节期圣乐聚会(圣诞节、复活节)、圣乐福音聚会、社区献唱、联合诗班等。
二.教会节期敬拜的历史背景
1.从圣经及教会历史可知,教会节期的敬拜活动,原是基督教信仰生活十分重要的一环。可惜,在宗教改革前的罗马天主教会,将原本优良的传统,形式化又掺入异教习俗,以至于改革后的教会,排斥或废止了一些礼仪习惯,其中也包括某些节期的敬拜活动。今日只有圣诞节和复活节,是大多数教会仍然庆贺的节期。
2.基督教的传统节期包括:基督降临节、圣诞节、主显节(显现节)、大斋节、受难周、复活节、五旬节(圣灵降临节)。
3.“福音”是基督徒敬拜的中心内容;“福音”就是耶稣拯救世人一系列的伟大事迹,信徒在敬拜时,借诵读、歌唱、讲述等活动项目,将福音事迹重现,让信徒经常默想咀嚼,敬拜之情油然而生。教会的节期即根据耶稣的降生、受难、复活、升天和再来而定;恢复节期的敬拜活动,使信徒更具体的重温福音故事,使敬拜的内容更充实。
三.基督降临节
时间:为期四周,从圣诞节前第四个星期日开始。
历史意义:古代深受亡国之痛的犹太人,渴望等待弥赛亚(救世主)降临。
现代意义:今日世上许多彷徨伤痛忧愁的人,同样渴望得救,需要救主。
应用诗歌:“以马内利来临歌”、“求来我心”、“久望耶稣”等。
四.圣诞节
时间:十二月二十四日为平安夜,二十五日则为圣诞节。
历史意义:耶稣基督降世,成为人类救主。
现代意义:圣诞节在今日最被误用,被世俗化,基督徒应集中对“救主耶稣”的敬拜,欢迎他生在我们心中,成为生命主宰。
应用诗歌:“平安夜”、“普世欢腾”、“齐来崇拜”、“新生王歌”、“小伯利恒”等。
五 .主显节(显现节)
时间:一月六日开始。
历史意义:东方博士随明星指引,带礼物来朝见耶稣。
现代意义:救恩不仅为犹太人预备,更普及外邦人;东方博士为外邦人的代表,表示所有人都应接受救恩,朝拜万王之王耶稣。
应用诗歌:“三博士歌”、“晨星歌”等。
六.大斋节
时间:主显节后到受难周。
历史意义:强调耶稣在世的教导,甘愿舍己走十架道路,顺服
神的救赎计划。
现代意义:将老我的罪性私欲钉上十架,回应基督呼召跟随主,
才能预备好迎接受难节和复活节。
应用诗歌:“许愿歌”、“信靠顺服”等。
教会节期与圣乐(二〕
一.引言
过年过节的意义,一方面是欢庆、一方面是纪念:教会节期也具有同样意义,借着节期时的敬拜活动,基督徒能够重温救恩的可贵,也因此更新我们与神的关系,且督促我们积极的传福音。教会的节期都是根据耶稣在世时一生的过程而设定,包括基督降临节、圣诞节、主显节(显现节)、大斋节、受难周、复活节和五旬节(圣灵降临节)。庆祝纪念这些节期就是反复思想耶稣第一次降临世界的意义,使我们正视基督徒活在今世的价值和目标, 并积极等候主的再临。
二.受难周(又称神圣周Holy week)与复活节
时间:复活节订在春分后,第一个月圆(阴历十五)后的星期日,受难节则在之前的星期五:通常以一周的时间纪念这重要的日子。
历史意义:主耶稣被钉十字架前,最后一周所发生的事。包括进耶路撒冷城,群众欢呼直到最后晚餐,被审判、钉死、埋葬、第三天复活。
现代意义:耶稣的受难与复活,是基督教信仰的核心。这一周使信徒可以专注纪念;耶稣进耶路撒冷城受群众欢呼,预表他再临的荣耀,是我们今日最大的盼望;最后晚餐主强调他和信徒生命相属的关联,以及信徒彼此相爱的教导,是今日教会生活的精髓,亦是圣餐礼拜的由来;十字架则是基督教的标记,只有耶稣的“血”(生命)能成为“罪”的赎价,是人类唯一的救法;所有基督徒都该明白十字架的意义并献上自己。耶稣从坟墓中复活,给予信徒生命的和永生的确据,不再受“死亡”恐吓,而是得胜的、有盼望的生活。
应用诗歌:“在十架歌”、“受难歌”、“基督复生”等。
三.五旬节(圣灵降临节)
时间:复活节后第五十天。
历史意义:耶稣复活后,四十天之久向门徒显现,坚定他们的信心,并交付传福音的大使命,又应许圣灵降临,赐下能力,永远与他们同在。之后,他在门徒眼前升天。又过了十天, 圣灵果然降临,教会得以建立。
现代意义:圣灵降临是教会存在的原动力,今日无论何处的教会,都应该是圣灵
建立和维系的;当我们靠著圣灵的能力,向世人见证神和基督的救恩,领人归主时,就是实践我们的使命。
应用诗歌:“上主之灵”、“圣灵光照”、“吹气歌”等。
四.节期与圣乐
圣乐(诗歌)在节期的庆典中,可增加气氛,促进信徒的默思、反省、欢庆和感恩,使节期的意义和价值更形显著。
同工篇
同工团队
圣乐部同工团队是在圣乐部部长带领下,由各堂诗班负责人、诗班各声部部长、司琴及相关行政同工组成的圣乐部决策部门。同工职责描述如下:
1. 圣乐部部长:异象传递、圣经教导、品格影响,把握圣乐部属灵脉搏,使之与教会整体异象方向相符。负责推动圣乐部各项事工正常进行,定期招开圣乐部同工会,联络同工互相配搭,彼此服事。成为与其它事工部门的联络接口。考勤制度的执行与监督及其它相关行政事务。
2. 排练指挥:大诗班合唱训练、重大节日(圣诞节、复活节等)及布道特会等大型活动献唱曲目排练与指挥;提高诗班音乐素养、拓宽诗班在音乐领域的视野;与圣乐部部长、各堂负责人及司琴协调并计划全年诗班排练进度与内容。
3. 各堂负责人︰各堂诗班互相联络之接口;本堂诗班小组带领;每月敬拜主领人安排; 日常事务管理;考勤制度的执行与监督及本堂相关行政事务。
ü 依据肢体的生命状态,提前一个月安排指定每周的敬拜主领者,督促主领人提前一周选出诗歌,于一周前诗班训练时练习(如果不需要诗班排练,暂定时间可缩短一半)
ü 将当周的讲道主题和其他注意事项提前告知敬拜主领人
ü 协助敬拜主领人与诗班的互相联系、配搭
ü 负责带领每周日聚会后本堂诗班的讨论分享活动
4. 诗班各声部部长︰周五大诗班排练时各声部考勤记录与监督;如果需要,带领分声 部排练;帮助本声部中唱诗较弱的弟兄姊妹提高,关怀本声部成员。
5. 司琴:担任主日、周五排练及洗礼婚礼等教会大型活动司琴;与圣乐部部长、堂会诗班负责人、敬拜主领人进行积极沟通。
6. 网络支持︰诗班网页定期更新,资料收集,与网络事工部联络。
守望教会诗班纪律
(一) 排练与献唱
1. 第一堂:07:30到教会参加排练,晚于07:45到者不得参加主日献唱;
2. 第二堂:9:30到教会参加排练,晚于10:00到者不得参加主日献唱;
3. 第三堂:13:00到教会参加排练,晚于13:20到者不得参加主日献唱;
4. 参加主日献唱者须参加周间诗班排练,由于工作原因不能参加周间排练者,须保证每主日所献诗歌至少排练过两次,否则不得参加主日献唱。
(二) 诗班成员责任要求
1. 诗班成员如不能参加周间排练或主日献唱,须提前向本声部部长或本堂诗班负责人请假并说明原因,否则视为无故缺席。请假时间超过三周,须填写请假表;
2. 尊重诗班带领人,服从诗班的要求和规定;
3. 连续三个月每月缺席3次及3次以上者(包括周间排练和主日献唱),在接下来的一个月中暂停主日献唱以作调整。
(三) 着装与仪态
诗班成员应该在着装、发饰及仪表等方面合乎圣徒体统。
1. 主日着装:
四季着装:主日敬拜一律穿诗袍(春夏诗袍&秋冬诗袍);
夏季着装:整体仪态要与诗班整体形象相称(弟兄不得穿拖鞋、露肩背心;姊妹不得穿超短裙、露肩吊带背心、凉拖)。
2.仪态:
诗班献唱、迎新及祝福时,应当站立;
诗班服侍过程中,不得有发短信、打电话或其它不合宜行为。
(四) 加入与退出诗班
1. 加入诗班的资格要求:
u 信主且已受洗,认同遵守本教会信约与章程及各项纪律,在本教会稳定聚会半年以上。
u 在圣乐事奉上有负担,并乐意委身服事。
2. 加入诗班的申请步骤:
① 满足上述条件者可由本人,或他人举荐经本人同意后向各堂诗班负责人申请成为诗班预备成员;
② 参加教会提供的相关音乐培训,经乐理和声乐考察合格,同时参加诗班排练三个月以上,出勤情况符合诗班纪律要求(参第一、二部分);
③ 本人提出转正申请并报圣乐部同工会批准;
④ 转为正式诗班成员后,可参与主日献唱;
⑤ 退出诗班后想再加入诗班的弟兄姊妹,需半年后才可提出加入诗班的申请。
3. 退出诗班:
u 个人提出申请,填写退出诗班申请表
u 一年内无故缺席诗班排练(包括周间排练及主日献唱)四次次者也视作自动退出诗班;
u 一年当中因不能正常参加诗班排练而被暂停主日献唱两个月者,建议其退出诗班。
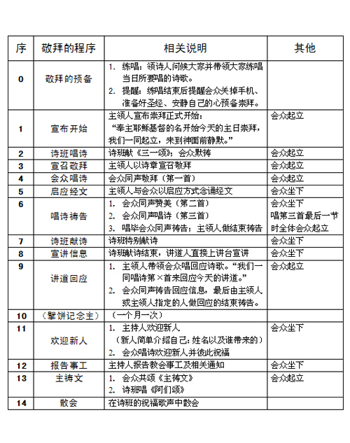
主日崇拜程序
(2009版)
修订原则:
1. 更换众赞歌为《三一颂》,使敬拜更具有动感;
2. 加上了敬拜的宣召部分,加强了敬拜的呼召;
3. 适当调整唱诗和启应经文顺序,衔接更流畅;
4. 把共颂主祷文调到最后,避免会众提前退场。
关于守望教会敬拜主领人
敬拜主领人要带领会众来向神献上从灵里而来的敬拜、颂赞和感恩。
资格要求:
l 本教会正式会友
l 个人生命生活上有好的见证。
l 对教会敬拜事奉有负担,乐意委身服待。
申请步骤:
1. 满足上述条件者可由本人,或他人举荐经本人同意后向各堂诗班负责人提出申请;
2. 须参加教会近期举办的敬拜培训课程。
3. 考核合格者,经圣乐部批准,成为主日敬拜主领人。
敬拜主领人需知
1. 敬拜主领人必须提前一周把自己所选的诗歌报给本堂诗班负责人,如有特殊需要,须在带领敬拜前一周通知诗班并与诗班合练一次;
2. 各堂诗班负责人须提前一个月安排好下个月的敬拜主领人和所要献唱的诗歌,并报给小雪姊妹。
守望教会圣乐部同工通讯录






